Scienceforum In this post for beginners we will see how to open the Control Panel in Windows 11 10 While Microsoft is taking steps to move most of the Windows settings to the Settings app many users still feel the
Control Panel Windows 1987 This tutorial will show you how to open the Control Panel and change to Category Large icons or Small icons view in Windows 11 You can use Control Panel to change settings for Windows
Scienceforum
Scienceforum
CMIS Sto Rosario CMIS Sto Rosario Senior High School
CMIS Sto Rosario CMIS Sto Rosario Senior High School
Still launching the Control Panel on Windows 10 is very easy click the Start button or press the Windows key type Control Panel into the search box in the Start menu and press Enter 13 Windows Search
Windows Windows 10 Windows XNUMX
More picture related to Scienceforum
Gilmore College Gilmore College Added A New Photo
In International Student Science Forum Ho Chi Minh City
The Science Forum The Science Forum Hindu College
Discover how to access the Control Panel in Windows 11 with our step by step guide Simplify system settings navigation with these easy instructions Windows 10 gives you several different ways to open the Control Panel tool Here are some most useful and easy to use methods
[desc-10] [desc-11]
The Science Forum The Science Forum Hindu College

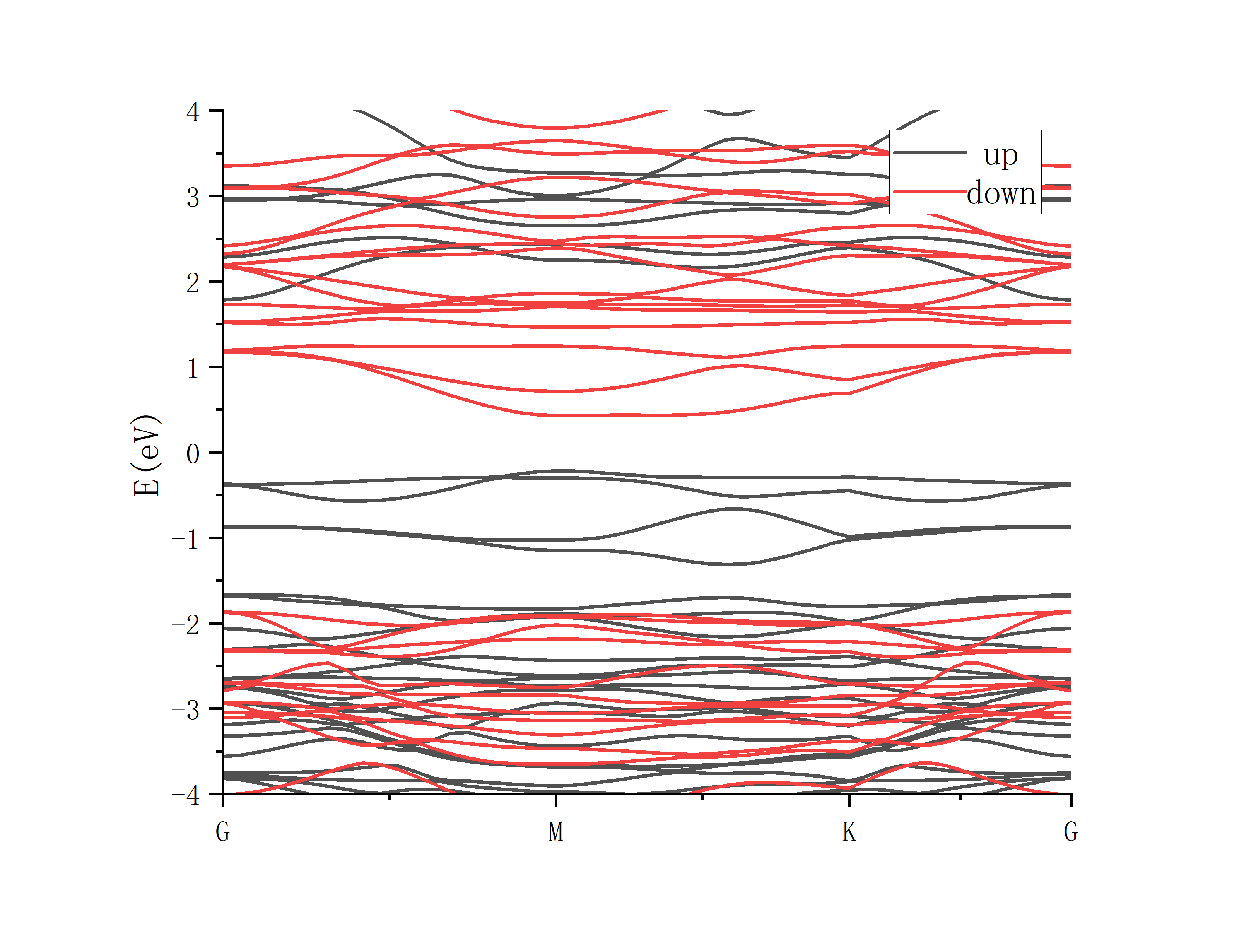
VASP Vaspkit Python DOS
https://ar.101-help.com
In this post for beginners we will see how to open the Control Panel in Windows 11 10 While Microsoft is taking steps to move most of the Windows settings to the Settings app many users still feel the

Band DOS Python
The Science Forum The Science Forum Hindu College
The Innovation Hub Added A New Photo The Innovation Hub

VASP

VASP Vaspkit VESTA Materials Studio

VASP Vaspkit Python

VASP Vaspkit Python

VASP Vaspkit Origin

ScienceForum Is For Sale
Wood Buffalo Environmental Association Fort Chipewyan Is A Truly
Scienceforum - [desc-12]